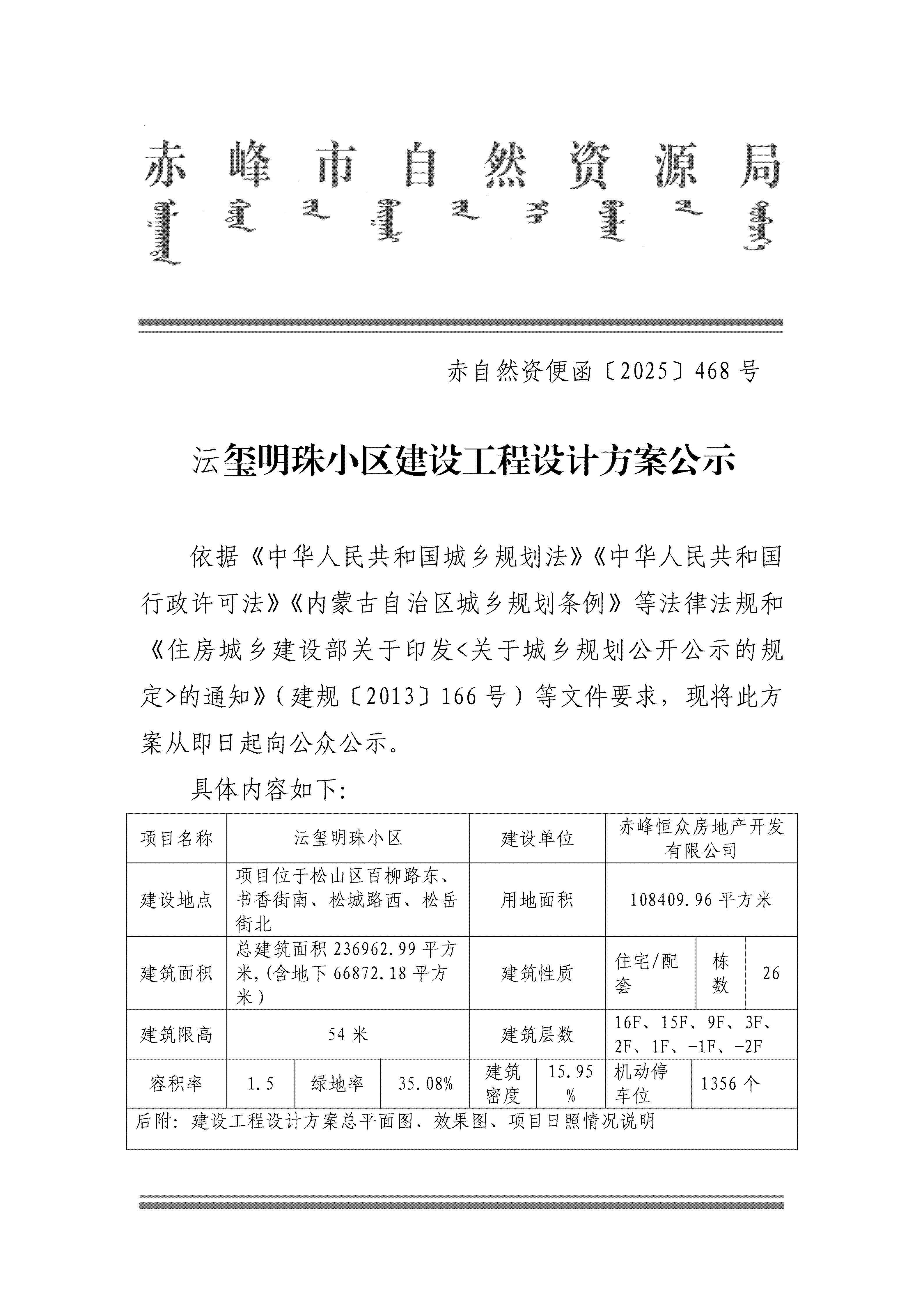
沄玺明珠小区建设工程设计方案公示

来源:综合科

发布时间:2025-11-20 09:40

字号:

友情链接
    • 主办单位:赤峰市自然资源局
      管理:赤峰市自然资源局数据中心
    • 蒙ICP备19002451号-1   网站标识码:1504000042
      蒙公网安备 15040402000175号   
    • 地址:内蒙古赤峰市新城区玉龙大街64号
      联系电话:0476-5891619 邮编:024000